登录
双高建设
学院首页
加入收藏
设为首页
搜索
本站首页
通知公告
建设动态
新闻动态
工作简报
政策指导
他山之石
资料下载
管理平台
工作简报
工作简报
返回完整页面
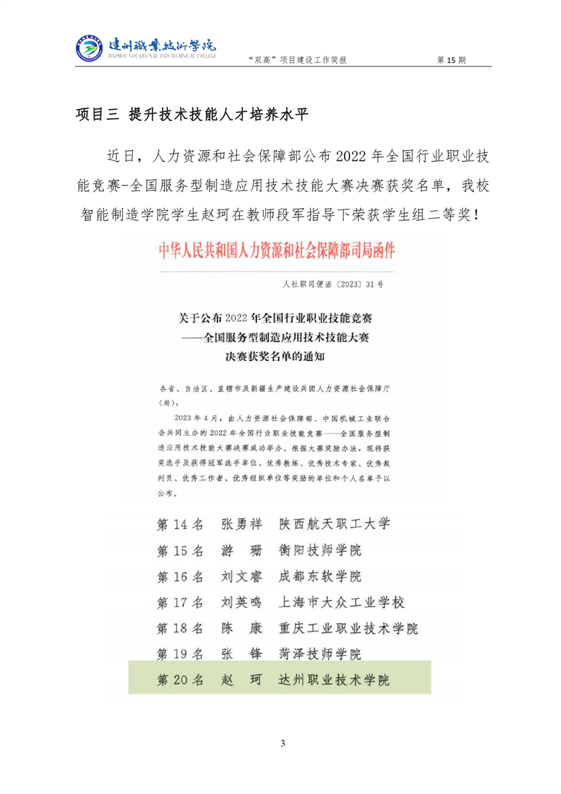
“双高”项目建设工作简报 (第十五期)
来源:
双高建设
作者:
双高建设
栏目:
工作简报
发布时间:
2023-06-28 00:00
阅读:
次
关闭
打印
分享:
上一篇:
下一篇: