资料下载 资料下载

返回完整页面
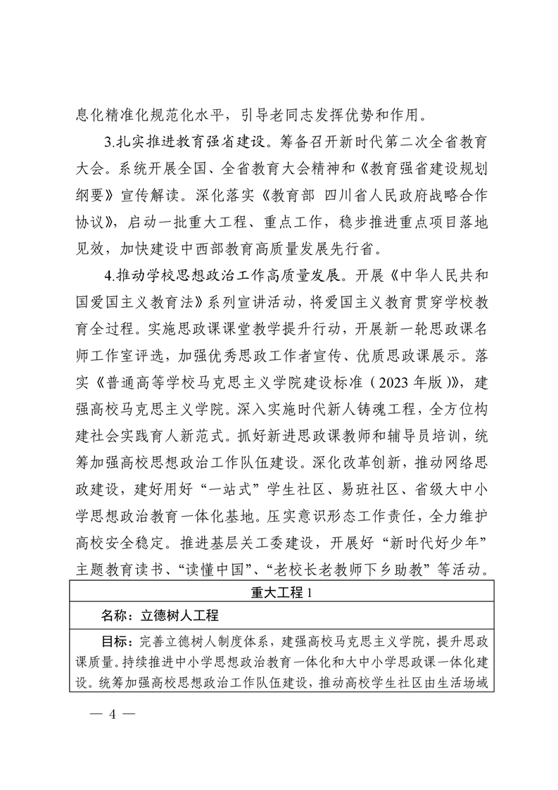
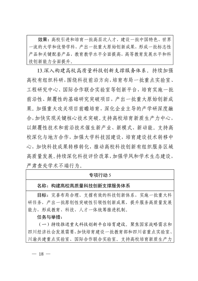
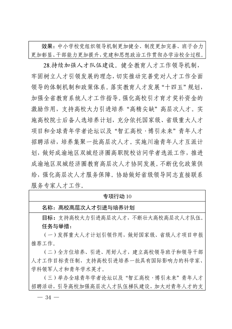
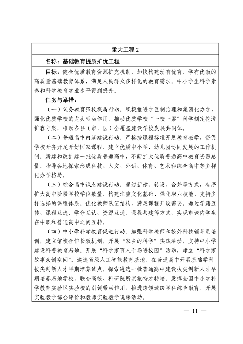
中共四川省委教育工委 四川省教育厅 关于印发 2024 年工作要点的通知
来源:双高建设作者:双高建设栏目:资料下载发布时间:2024-03-13 00:00阅读: